Skip to main content
A
+
A
A
-
A
A
Login
Select your language
English
Information Technology Department
Government of NCT of Delhi
IT Main Menu
Home
About Us
About Us
Greetings from Principal Secretary (IT)
Who is Who
Web Information Managers Details
Organization Structure
Contact Us
Documents
Circular, Order & Important Schemes
Circular
Circular/Order of Tetra Project
Centralized Circular
Centralized Important Schemes
Centralized Order
View Old Centralized Order
Orders
Gazette Notification
Policy And Guidelines
Projects
DIT Training & Workshops
FRS Samples
Publications
Citizen Charter
Important Links
E-Offices
IT Cadre
Post Detail
Seniority List
Joint Director
Senior System Analyst
System Analyst
DPA/Assistant Programmer
Data Entry Operator Grade D
Data Entry Operator Grade C
Data Entry Operator Grade B
Data Entry Operator Grade A
Format
ACR Format
APAR Format
Others
Recruitment Rules
Transfer/Posting Archive
eGov Repository
DeitY Guidelines
Bills, Acts, Rules etc
Books
Capacity Building
Circulars Orders Notifications
Compendium
Framework and Related
Guidelines and Policies
Presentations
RFP, DPR, Project Plan
Standards
Reports
Index
DeitY Letters
eProcurement
eDistrict Online Services
eGSDAI
Vigilance Complaint Information Management System (VCIMS)
NeSDA Annual Report-2023
Media
Photo Gallery
Video Gallery
Press Releases
Notices
Acts and Rules
Tenders and RFPs
RFP
Tenders Updation
Notifications
Recruitments
Transfer Orders
Services
Standard Technical Specifications
MoM of TEC
Archived
eKranti / NeGP 2.0
e-Services
For Department
Applications
Documents
What's New
RTI Act
FAQs
Training and Workshop
Foreign and Domestic Official Tours
Related/Useful Links
Downloads
Compendium of Circulars/Orders/ Office Memorandum
Procurement/ Condemnation of Hardware, Software, Networks, IT Equipment's etc.
Hiring of Technical Manpower
Network/ Internet/ V.C./ Cloud/ SMS/ Lease line etc.
Delegation of Powers (Issued by FD)
Standard Technical Specification
Constitution of Technical Evaluation Committee
Guidelines on Website
E-office
Cyber Security and Audit
Miscellaneous Technical Matter
Centralized Circular/Order/Scheme/Gazette
Cyber Security
Circular
Cyber Dost
Cyber security awareness
Search
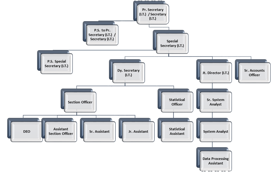
Organization Structure
Home/
About Us/
Organization Structure
Navigation
About Us
Greetings from Principal Secretary (IT)
Who is Who
Web Information Managers Details
Organization Structure
Contact Us
Top