INFORMATION TECHNOLOGY DEPARTMENT
GOVT. OF N.C.T OF DELHI
CITIZEN CHARTER
Brief History
The Department was set up in year 1998 to look after ICT requirements of Departments/ Agencies of Government of Delhi. Later on, the IT Cadre was transferred from Planning Department to IT Department and, thus, IT support to various Departments has also come under its domain. In the year 2000, the IT Policy of Government of Delhi was enacted. The vision and aspirations of the government as enshrined in the said policy are reproduced below:
Aims And Objeectives
- IT Department Citizens’ Charter aims at setting the service standards and ensures access to information in a more transparent and accountable manner through an effective mechanism for meeting the needs of the citizens.
- The IT Department will aim at an efficient delivery of services to the citizen using Information Technology as an enabling tool. To this effect, IT department will work closely with other departments/undertakings of the Govt. for IT enabling their operations for efficient and speedy delivery of services.
- To harness advancements made in the field of Information, Communication and Entertainment Technologies for improving Government-citizen-interface to bring required transparency and accountability and to provide citizen services in most effective manner.
- Implementation of IT Policy of the Government of Delhi.
- To conceptualize e-gov projects and provide technical advise to All Departments and Autonomous bodies of Govt of N.C.T of Delhi.
IT Mission
The mission of Department is to act as facilitator in consultation with Government of India and departments/agencies of Government of Delhi to improve government-citizen-interface and information processing capabilities of departments/agencies.
IT Vision
- The rapid advancements in the field of Information, Communication and Entertainment Technologies and the resultant explosive growth of the information intensive services sector have radically changed the world economic landscape. These changes have given rise to a new society based on knowledge. This has further resulted in the new avenues of development, employment, productivity, efficiency, and enhanced factors of economic growth.
- Government of Delhi recognizes the enormous potential of the IT and has decided to embark upon an ambitious journey to herald the benefits of IT to the people of the state.
- It envisions that by the year 2003, Delhi shall have realised this huge potential and, as a result, would emerge as a premier cyber state in the country with its citizens qualifying to be e-citizens.
Who Are The Clients?
Our Clients are
- Delhi Government Departments
- Autonomous Bodies /Public Sector Undertakings of Delhi Govt.
IT Policy
The aspirations of the IT policy in the state of Delhi are governed by the following 6 E’s i.e. Electronic Governance, Equality, Education, Employment, Entrepreneurship and Economy. The objectives of the policy are as follows.
- E-GOVERNANCE : To use e-governance as a tool and deliver a government that is more proactive and responsive to its citizens.
- EQUALITY : To use the power of the IT to achieve the objectives of eradicating poverty, improving healthcare, empowering women and economically weaker sections of the society. The Right to Information Act that the government of Delhi proposes to enact will empower the people and ultimately help to empower the people and ultimately help to bring about social and economic justice.
- EDUCATION : To encourage the use of IT in schools, colleges and educational institutions in the state of Delhi so as to enable the students to improve their skills, knowledge and job prospects and enable them to obtain employment in this sunrise industry.
- EMPLOYMENT: To use IT for generating additional employment for the new digital economy. To facilitate localization of software, so that benefits of IT could percolate not only in English language, but also in Hindi, Urdu, and Punjabi.
- ENTREPRENEURSHIP: To unleash the Delhi incubation engine, promote entrepreneurship, earn foreign exchange, and increase IT’s contribution to the economic growth of the state.
- ECONOMY : To encourage and accelerate investments and growth in IT hardware, software, Internet, training, IT enabled services, Telecom, e-commerce and related sectors in the state. To use Information Technology effectively in industries and to make them competitive and web-enabled. To provide adequate infrastructure in the state so that IT sector can flourish. To use IT for ushering world-class e-tourism in the state. For further information, IT Policy may be seen at www.it.delhigovt.nic.in. The details of successful IT projects may also be seen on this website.
LIST OF PUBLIC INFORMATION OFFICERS
| S. No. | Designation | Address | Telephone | Email Address | Demarcation of Area / Activities, if more than one PIO is there |
|---|---|---|---|---|---|
| 1 | Section Officer | 9th Level, B- wing, Delhi Secretariat, New Delhi- 110002 |
011-23392465 | jiterana23[at]gmail[dot]com | Whole Department |
LIST OF ASSISTANT PUBLIC INFORMATION OFFICERS
| S. No. | Designation | Address | Telephone | Email Address |
|---|---|---|---|---|
| 1 |
Asstt. Section Officer |
9th Level, B-wing, Delhi Secretariat, New Delhi- 110002 |
011-23392465 | dkraj002[at]gmail[dot]com |
FIRST APPELLATE AUTHORITY WITHIN THE DEPARTMENT
| S. No. | Designation | Address | Telephone | Email Address | Demarcation of Area / Activities, if more than one appellate authority is there
|
|---|---|---|---|---|---|
| 1 | Dy. Secretary | 9th Level, B-Wing, Delhi Secretariat, New Delhi – 110 002. |
011-23392465 | surya[dot]sk[at]gov[dot]in | Whole Deptt. |
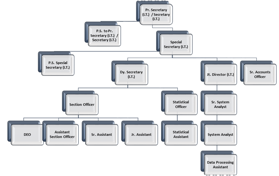
ORGANISATIONAL SET UP
Pr. Secretary (IT)/Secretary(IT) heads the department of IT. Special Secretary, Deputy Secretary (IT), Joint Director(IT), Sr. System Analyst, System Analyst, Data Processing Assistant, Accounts Officer and Section Officer with other supporting staff assist him. The present organization chart is as under:

| Sl. No | Activity | Level of action | Time frame |
|---|---|---|---|
| 1 | Technical advise | DPA/SA to JD(IT) to Secretary (IT) |
10 days |
| 2 | Approval of e-gov projects | DPA/SA to JD(IT) to Secretary (IT) |
10-15 days (in case presentations are required to be made by department, this may go up if department takes time to organize it. |
| 3 | IT Training of staff | DPA | Conducted on regular basis. Two batches, one in forenoon and the second in afternoon. |
| 5 | Setting up standards of IT goods/services |
JD(IT) to Secretary (IT) |
One week |
LIST OF RULES, REGULATIONS, INSTRUCTIONS, MANUALS AND RECORDS FOR DISCHARGING FUNCTIONS.
| Sl. No. | Name of the act, rules, regulations etc. |
Brief gist of the contents | Reference no., if any |
of priced publication |
|---|---|---|---|---|
| 1 | IT Act 2000 | To determine compensation in case of hacking/ Unauthorised access into a system and copying/extracting data/information etc. |
Government of India Act No.21 of 2000 |
Published by Government of India |
| 2 | DRTI, 2001 | How to seek and given information | Delhi Act No.7 of 2001 | |
| 3 | RTI 2005 | How to seek and given information | Government of India act No.22 of 2005 |
|
| 4 | MOP | Handbook for guidance to the Government officers and staff in their day-to- day official work |
INFORMATION AVAILABLE IN ELECTRONIC FORM
| Sl. No. | Activities for which electronic data available | Nature of information available |
Can it be shared with public | Is it available on website or is being used as backend data base |
|---|---|---|---|---|
| 1 | Successful IT projects of the government | Yes | Yes | |
| 2 | Website of department |
html/asp pages | Yes | Yes |
| 3 | Procurement | Tender notice | Yes | Yes |
ALLOCATION OF BUSINESS / DUTIES AND SERVICES RENDERED
The Information Technology Department is responsible for performing the following activities:
- To conceptualize e-gov projects and run pilot projects.
- To tender technical advise to departments on IT projects
- To set standards of IT goods and services.
- To establish and maintain State Wide Area Network
- To provide IT training to staff of Delhi Government
- To provide IT security and audit standards.
- To get IT security audit conducted
- To participate in exhibitions/seminars to spread knowledge on IT
PUBLIC INTERACTION
By and large, it is not a public dealing department. However, information dissemination through websites is one area which comes under its purview in terms of setting standards for development of websites, information content etc. However, suggestions of people are taken into consideration while developing new websites or designing of application software. All suggestions submitted by people online are also taken into consideration to improve functionality of website/application software.
LOCATION & MAP
It is located in Delhi Secretariat Building on 9th Floor and its postal address is :
- “Department of Information Technology
- 9th Floor, B-Wing,
- Delhi Secretariat, New Delhi – 110 002
- Tele No.23392254”
WORKING HOURS: 9.30 AM to 6.00 PM (Lunch 1.30 PM to 2.00 PM)
GRIEVANCES REDRESSAL MECHANISM
The grievances received in the department are acknowledged and action taken on the same. Grievances are dealt by Spl. Secretary (IT) and Pr. Secretary (IT).
Information Technology Department
